一张图:交易品种枢纽点+多空占比一览(2022/12/26周一)
汇通财经APP讯——一张图:交易品种枢纽点+多空占比一览。今日(2022/12/26周一)最新出炉的数据显示,截止上个交易日结束时,头寸达到80%及以上的品种有:★ 富时中国A50 ☆FTSE Chi...
汇通财经APP讯——一张图:交易品种枢纽点+多空占比一览。今日(2022/12/26周一)最新出炉的数据显示,截止上个交易日结束时,头寸达到80%及以上的品种有:★ 富时中国A50 ☆FTSE Chi...
汇通财经APP讯——对黄金和白银来说,2023年将是一个有趣和令人兴奋的一年。ElliottWaveTrader.net创始人Avi Gilburt认为,2023年黄金和白银价格将大幅上涨。他在接受采...
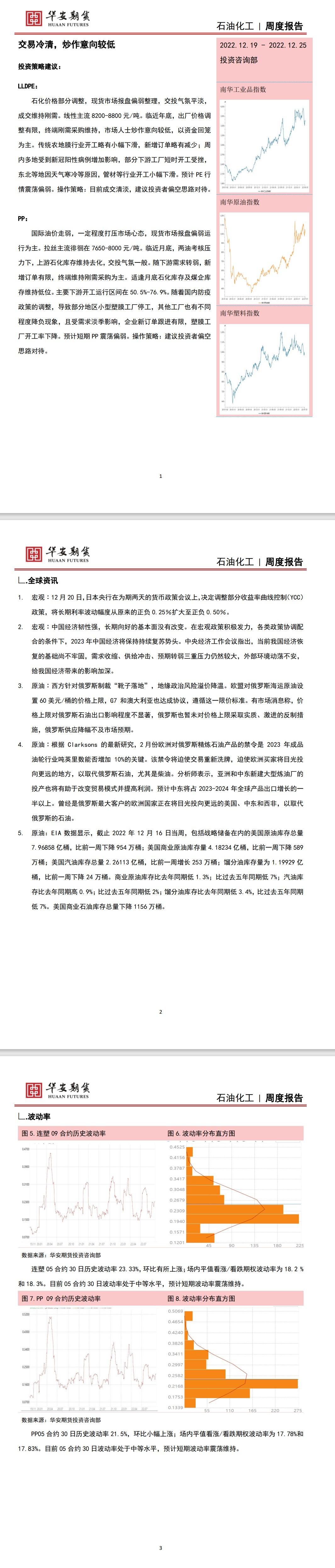
汇通财经APP讯——国际油价走弱,一定程度打压市场心态,现货市场报盘偏弱运行为主。拉丝主流徘徊在7650-8000元/吨。临近月底,两油考核压力下,上游石化库存维持去化,交投气氛一般。随下游需求转弱,...
汇通财经APP讯——期货公司观点汇总一张图:12月26日黑色系(螺纹钢、焦煤、焦炭、铁矿石、动力煤等)
汇通财经APP讯——期货公司观点汇总一张图:12月26日农产品(棉花、豆粕、白糖、玉米、鸡蛋、生猪等)
汇通财经APP讯——12月25日,盛宝银行对2023年可能发生的事情做出“离谱预测”,包括禁止肉类生产、金价飙升和英国再次举行“不脱欧”公投。盛宝对2023年的其他一些“离谱的预测”包括法国总统马克龙...
汇通财经APP讯——俄罗斯副总理诺瓦克(Alexander Novak)周日表示,莫斯科准备通过亚马尔-欧洲管道恢复向欧洲供应天然气。诺瓦克在最新讲话中指出,“由于天然气短缺持续存在,欧洲市场仍然重要...
汇通财经APP讯——黄金在2022年第四季度出现了令人印象深刻的反弹,价格从两年来的低点上涨了11%,达到每盎司1800美元。金价的上涨在散户投资者中引发了一些新的看涨兴趣。上周,Kitco News...
汇通财经APP讯——白宫首席经济学家Jared Bernstein日前表示,他对明年美国经济增长仍保持乐观的态度,并对通货膨胀下降的迹象感到鼓舞。“经济衰退并非不可避免,”他说,“我认为,我们有理由乐...
汇通财经APP讯——12月26日,长安期货发布原油早评,认为多空博弈筑底反弹,俄罗斯减产之际油价或存布多机会,认为价格将偏强震荡,建议偏多短差。长安期货公司授权文本由“专注期货开户交易及专业行情分析资...
汇通财经APP讯——经济衰退常常让每个人都措手不及。很有可能下一个不会。几个月来,经济学家一直在预测经济衰退,而且大多数人认为它会在2023年初开始。是深是浅,是长是短,尚待商榷,但经济进入收缩期的观...
汇通财经APP讯——中辉期货发布原油周报,称俄罗斯反制裁,原油供给有下降预期,需关注全球原油需求变化。中辉期货公司授权文本由“专注期货开户交易及专业行情分析资讯网站”:【一期货 www.1qh.cn】...
汇通财经APP讯——12月26日,中辉期货发布能源早盘关注,称上周原油价格走强,多头力量相对较强,有进一步上冲动力,建议空头注意防范风险。中辉期货公司授权文本由“专注期货开户交易及专业行情分析资讯网站...
汇通财经APP讯——三立期货早间内参显示,金银中短期偏震荡,长线偏多;沪铜中短线偏向震荡,长线偏空。三立期货期货公司授权文本由“专注期货开户交易及专业行情分析资讯网站”【一期货 www.1qh.cn】...
本网站包含由第三方提供或控制的网站链接,FOREX嘉盛不对所链接的任何网站发布的任何信息或资料负有审查的责任,特此声明。FOREX嘉盛不认可或推荐所链接到的第三 不认可或推荐所链接到的第三方网站上提供的任何产品或服务。本网站所包含信息的目的仅供参考。因此,不应被视为要约或在任何司法管辖区招揽任何人的要约,或任何向任何人做出这样的未授权要约或招揽将是非法的。也不算是作为购买,出售或以其他方式处理任何特定货币或贵金属交易的建议。如果您不清楚您的本地货币及现货金属交易的法规,那么你应该立刻离开本网站。
高风险警示: 差价交易差价合约(CFDs)具有高风险,可能不适合所有投资者。 在决定交易差价合约(CFD)之前,您应该仔细考虑您的交易目标,经验水平和风险偏好。 您有可能承受超过投资资本的损失,因此您不应存入您无法承受损失的资金。 请确保您完全了解风险并采取适当的措施来管理您的风险。